• 政      策
  • 政府信息
    公开指南
  • 政府信息
    公开制度
  • 法定主动
    公开内容
  • 政府信息
    公开年报
  • 依 申 请
     公  开
  • 信息公开
    阅读场所
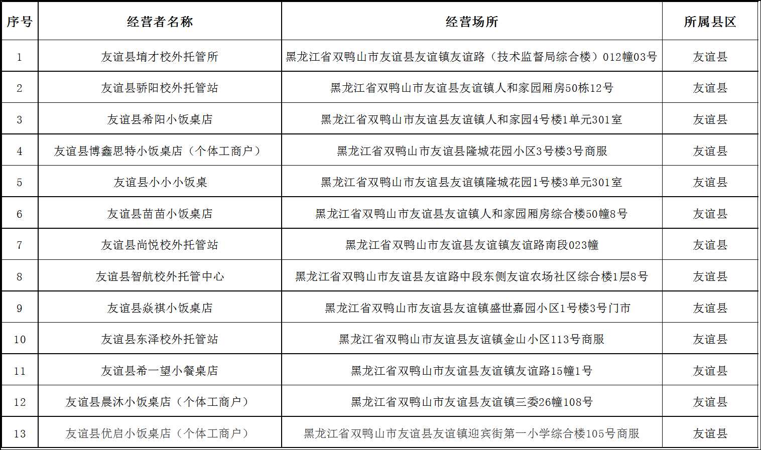
友谊县2026年校外托管机构(小餐桌)名单
日期:2026-03-05 16:16